邮箱
学校首页
首页
部门介绍
概况
本科招生
专业建设
专业人才培养方案
本科教学工程
课程建设
虚拟仿真实践教学
课程思政
规章制度
教育部规章制度
教育厅规章制度
学校规章制度
下载专区
邮箱
学校首页
首页
部门介绍
概况
本科招生
专业建设
专业人才培养方案
本科教学工程
课程建设
虚拟仿真实践教学
课程思政
规章制度
教育部规章制度
教育厅规章制度
学校规章制度
下载专区
本科教学工作流程
本科教学工作流程
当前位置:
首页
本科教学工作流程
正文
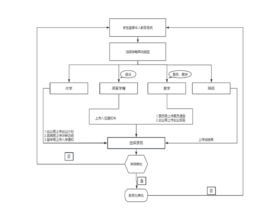
学生休学、保留学籍、复学、降级工作流程
发布日期:2026-04-20
浏览:
下一篇:
学生延读工作流程